Volume 23 article 1297 pages: 607-620
Received: Sep 17, 2024 Accepted: Sep 22, 2025 Available Online: Nov 10, 2025 Published: Dec 15, 2025
DOI: 10.5937/jaes0-53479
BIBLIOGRAPHIC ANALYSIS AND DECISION FACTORS IN THE OPTIMIZATION AND MATHEMATICAL MODELS OF GROUND SOURCE HEAT PUMP SYSTEMS
Abstract
Due to the European Union's reinforced efforts in energy conservation, Ground Source Heat Pump (GSHP) systems have become a prominent technology for improving energy efficiency and environmental sustainability. These systems, which exploit stable underground temperatures for heating and cooling, are leading the charge in reducing energy consumption. However, the mathematical models used to predict the performance of GSHP systems are still under development and frequently overlook local geological and climatic variations. This oversight can lead to significant inaccuracies in the systems' design and efficiency. This study aims to enhance the mathematical modelling and optimization of GSHP systems to improve their operational efficiency and predictive accuracy. By conducting a comprehensive bibliometric analysis of the existing literature using the Web of Science database and VOSviewer software, the research maps the evolution of GSHP technology over the past decade, identifying key research centres and emerging trends. The findings from the analysis indicate a robust linkage between the optimization and mathematical modelling efforts within the field, highlighting an increasing focus on integrating renewable energy sources to bolster system efficiencies. Prominent institutions and significant publications have been identified, reflecting a shift towards more sustainable and energy-efficient solutions. The study concludes that refining the mathematical models of GSHP systems is crucial for optimizing their performance and sustainability. It emphasizes the necessity for models that can accurately reflect local environmental conditions. Moreover, the research supports continued collaboration between academia and industry to further develop and apply GSHP technology. Future research directions should aim to address the technological and market challenges to enable wider adoption and integration of these systems into existing energy framework.
Highlights
- Comprehensive bibliometric study (2014–2024) on optimization and mathematical modelling of ground source heat pump (GSHP) systems.
- Leading institutions, key researchers and influential publications identified, revealing strong global research networks and collaborations.
- Keyword co-occurrence analysis uncovers dominant trends in efficiency, sustainability, renewable integration and advanced GSHP modelling.
- Future challenges and research gaps defined to enhance GSHP performance, cost-effectiveness, energy efficiency and environmental impact.
Keywords
Content
1 Introduction
Over recent years, energy conservation has emerged as a significant political agenda, prompting the European Union's energy sector leaders to establish necessary regulatory frameworks. These frameworks primarily focus on improving energy efficiency and reducing energy consumption, including the development of sustainable transportation [1] and shaping consumer behavior to support circular economic models, [2]. At the heart of the established legal infrastructure is the exploitation of virtually unlimited opportunities from renewable energy sources, especially due to natural and climatic conditions. The EU's leading energy policy experts have developed an Energy Efficiency Directive [3], which plays a crucial role in achieving climate goals and enhancing energy security. This Directive particularly emphasizes energy conservation in the construction industry, encouraging constructions to cover their energy consumption from renewable sources. In this context, heat pump technologies, as tools for harnessing geothermal energy, receive special attention, particularly ground source heat pump (GSHP) systems, [4,5].
Ground source heat pump (GSHP) systems utilize the constant underground temperatures for heating and cooling buildings [6,7], thereby achieving significant energy savings. These systems conduct heat exchange with the soil through deeply installed probes. The efficiency of GSHP systems is outstanding as they use low-temperature sources to satisfy high heat demands, thus significantly reducing the required energy compared to air-water heat pumps, [8,9]. As a result, these systems reduce dependency on fossil fuels, protect the environment, and offer a cost-effective solution for heating and cooling buildings in the long run, [10].
Research on the mathematical models used by GSHP systems is crucial for several reasons. Firstly, these models predict the performance, efficiency, and operational costs of the systems, indispensable for energetically efficient and environmentally friendly design. Secondly, mathematical modeling provides deeper insights into the operations of GSHP systems, including the thermal behavior of the soil and the dynamics of flow circuits, which aids in gaining new scientific knowledge and technological advancement. Thirdly, the research contributes to the optimization of energy systems [11,12] and the further development of heat pump technologies, which play an essential role in reducing carbon emissions and increasing energy efficiency.
The mathematical modeling of the flow systems of ground source heat pumps, which includes the so-called source part beyond the heat pump-where the heat transfer between the probe and the surrounding soil is modeled [13,14,15], represents not just a technical challenge but also a multidisciplinary research field that combines physics, mathematics, engineering sciences, and energy studies. This research branch plays a crucial role in the development of future sustainable energy systems, where accurate and reliable models are essential for the efficient design, optimization, and scaling of GSHP systems. The results of such research directly promote the more effective use of renewable energy sources, reduce environmental impact, and diversify energy supplies, [16].
Despite the many advantages of GSHP technologies, such as higher COP and EER ratings [17] compared to air-to-water systems, the development of mathematical models predicting their efficiency and performance is still in its initial stages, [18]. Often, these models do not consider local geological and climatic variables [19], which can lead to inaccuracies in the systems' design and operation. Furthermore, comprehensive modeling of the heat transfer processes between ground probes and the surrounding soil still poses a significant challenge for researchers, [20,21]. The aim of this research is to explore the global trends and developments in the field of GSHP systems through an analysis of publication activity, research topics, and the involved scientific communities, with the goal of identifying the most active research centers, key researchers in the field, and determining the most significant research directions and technological innovations over the past decade. Achieving this goal will enable policymakers, researchers, and the industry to better understand the global context of GSHP technology research, thereby defining the current state of GSHP research, highlighting the most active and influential areas, and identifying potential research gaps and new trends that can guide future research and development in sustainable energy sources and heat pump technologies.
In the research, the historical development of ground source heat pump systems is described, and the research questions that the study aims to answer are outlined. The research methodology, including the tools used for data analysis and the databases employed during the analysis, is presented. The results of the study are detailed, and suggestions for future research directions, which are crucial for further developments, are provided.
2 Materials and methods
2.1 Research Questions
This research focuses on an in-depth analysis of global scientific efforts in the field of Ground Source Heat Pump (GSHP) systems, particularly concentrating on studies related to the mathematical modeling [13,14,15] and optimization [8,9] of the technology. The selected research questions not only reflect the current interests of the scientific community but also highlight potential areas where further progress is needed for the development and widespread application of the technology.
During the research, special attention is paid to identifying institutions and researchers leading in the development of GSHP systems. Possessing such information allows us to better understand the workings of scientific collaborations and the dynamics of knowledge dissemination. Concurrently, identifying the publication forums preferred by the scientific community helps assess where the most intense professional dialogue occurs and which topics are prioritized.
Understanding the research directions and frontier areas is crucial for outlining possible paths for the technology's development. The objective of this study is to identify open questions and challenges whose resolution could enhance the efficiency, environmental sustainability, and economic appeal of GSHP systems.
Following the directions defined by the research questions aids the further development of GSHP technologies, promoting sustainable and energy-efficient solutions within the global energy system. This work assists in answering the following questions:
RQ1: Which institutions and scientific communities play a leading role globally in the mathematical modeling and optimization of ground source heat pumps, and what kinds of collaboration networks are characteristic among them?
RQ2: Which scientific journals dominate the publication of GSHP research, and how have publication trends changed over the past decade?
RQ3: What keywords dominate the scientific publications related to GSHP systems, and how do these keywords reflect the research and development trends of the technology in recent years?
RQ4: What specific challenges and open questions must researchers address to improve the efficiency, environmental sustainability, and economic viability of GSHP systems?
2.2 Source Database and Research Tool
In this research, the data analysis framework utilizes the integrated use of the Web of Science (WoS) database [22] and VOSviewer software, [23]. The choice of the WoS database is based on several factors that prioritize scientific integrity and data analysis efficiency. The database stands out for its high-quality, rigorously peer-reviewed publications [24], which represent the reliability and relevance recognized by the scientific community, and it provides comprehensive coverage across numerous scientific fields, enabling researchers to explore interdisciplinary connections and trends. Additionally, the well-structured and easily accessible data, such as authors' names, publication titles, abstracts, and keywords, facilitate the seamless importation of data into VOSviewer, enhancing the precision of analysis and reducing the chances of data handling errors.
The close compatibility between WoS and VOSviewer is crucial as it ensures the smoothness of the data analysis process. The depth of information available in the database allows for comprehensive analysis of scientific connections, including interactions among scientific communities, citation patterns, and the dynamics of research directions. This in-depth analysis is vital for identifying new and emerging research areas, as well as understanding the directions of scientific discourse.
The advantages offered by the database make WoS an excellent foundation for examining research trends in this study. VOSviewer, developed by Nees Jan van Eck and Ludo Waltman [24], is widely used within the scientific community for bibliometric analyses. This platform allows researchers to visually represent and analyze scientific citations, authors, journals, and other scientific data, thereby facilitating the exploration of connections between scientific publications and citations, [25]. The software is particularly suited for handling large datasets and is capable of visualizing these as relational networks, allowing researchers to discover connections between research areas, keywords, authors, or journals and identify the main groups or thematic concentrations within scientific communities.
This tool is used worldwide by academic and research institutions to assess scientific work and current trends. In this study, a bibliometric analysis related to ground source heat pumps was conducted using the VOSviewer software, with the aim of uncovering potential research gaps and new directions that may define future research and innovations in sustainable energy sources and heat pump technologies.
2.3 Methodology
The primary objective of this research was to conduct a comprehensive bibliometric analysis on the optimization and mathematical modeling processes of Ground Source Heat Pump (GSHP) systems, with particular emphasis on the processes occurring in both steady and transient states. For this purpose, the Web of Science (WoS) database was utilized [21] to identify scientific publications dealing with the topics under investigation.
During the literature search, special attention was paid to selecting the appropriate keywords and search expressions, which were crucial for finding relevant literature.
To thoroughly examine the topics of optimization and mathematical modeling, the search strategy was refined through the application of Boolean operators (AND, OR, NOT). Consequently, the following keywords and expressions were used to conduct the search:
- "Ground Source Heat Pump Systems" OR "GSHP" AND "Mathematical Modelling" AND "Steady" OR "Transient" NOT “Review”: The purpose of this search expression was to locate publications that deal with the mathematical modeling of ground source heat pumps in steady and transient states. Item count: 2019
- "Ground Source Heat Pump Systems" OR "GSHP" AND "Optimization" OR “Optimization” NOT “Review”: This search expression served to identify publications specifically focusing on the optimization methodologies of ground source heat pumps. Item count: 2138
The OR operator was used to combine synonymous expressions (e.g., “Ground Source Heat Pump Systems” and “GSHP”), while the AND operator was applied to narrow the results to publications that simultaneously addressed both the systems and their corresponding modeling or optimization aspects. Additionally, the NOT operator was used to exclude review papers from the search results, ensuring that only original research articles were considered. The search was restricted to the period from 2014 up to April 2024, and only peer-reviewed journal articles were included. Publications classified as review papers, conference proceedings, book chapters, or other non-peer-reviewed sources were excluded to maintain the scientific quality of the dataset.
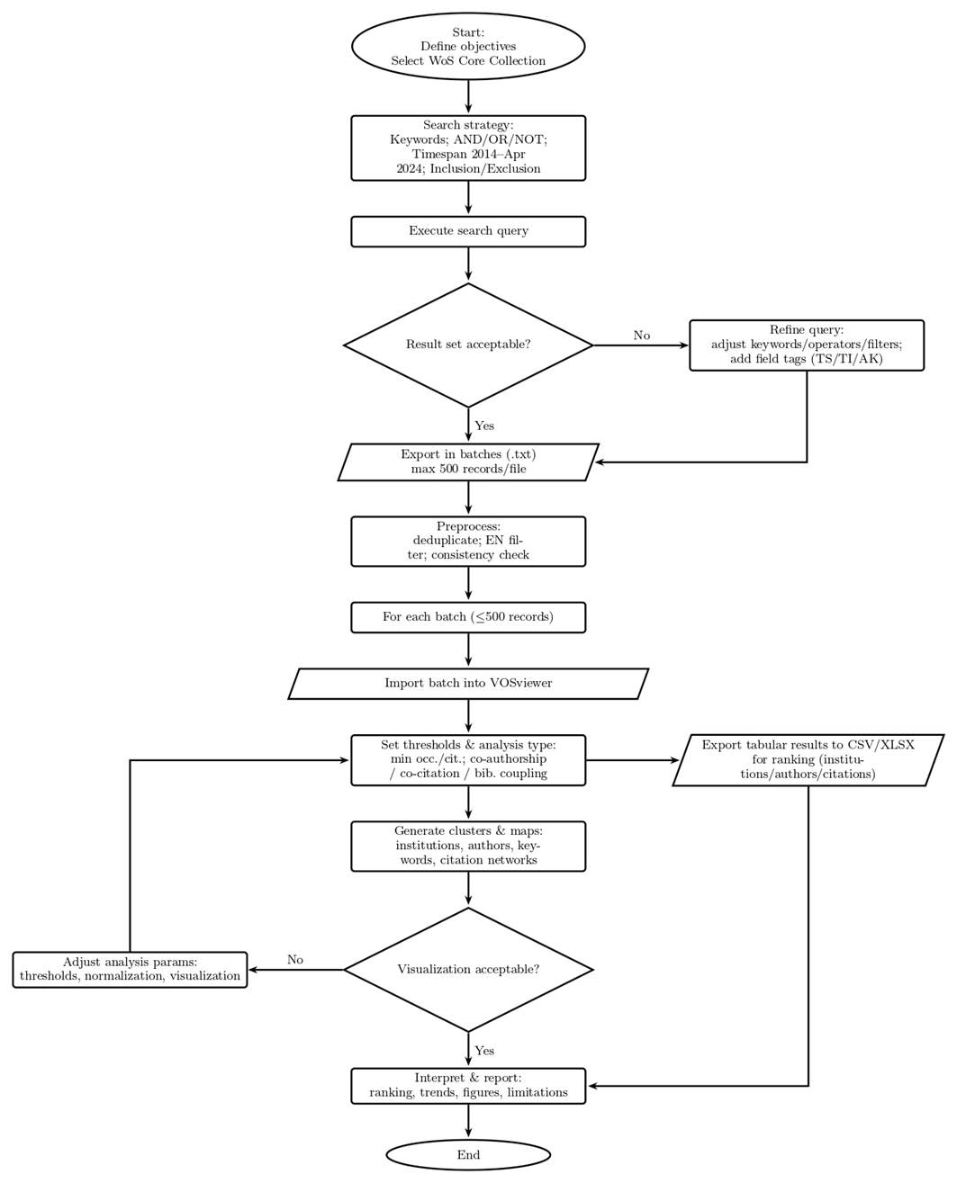
The process diagram presented below, illustrated by Figure 1., provides a detailed insight into the complexity of the workflow applied within the research project. The diagram's purpose is to comprehensively present the various stages of the research, from the initial literature collection and database analysis to the synthesis and evaluation of research findings. The process diagram is a key tool for the visual representation of the research methodology, allowing the reader to easily follow the steps of the research project, the methodological approaches, and the data collection and analysis processes. Additionally, the diagram illustrates the structured and logically constructed workflow of the research project, ensuring the achievement of research objectives and the fulfillment of rigorous scientific requirements.

Fig. 1. The workflow diagram
Limitations
Despite the structured workflow and the use of refined search strategies, certain limitations of the applied methodology must be acknowledged. First, the exclusive reliance on the Web of Science (WoS) database inherently restricts the scope of the literature set. While WoS is widely recognized for its scientific reliability, relevant studies indexed in other databases such as Scopus or Google Scholar may have been omitted, potentially leading to a partial representation of the research field. In addition, the restriction of the time horizon to the period between 2014 and April 2024 ensures up-to-date coverage, but it may also exclude earlier fundamental works that continue to influence current research trends.
Furthermore, the reliance on keyword-based search strategies poses additional challenges. Variations in terminology, differences in indexing, and inconsistent use of key terms across publications may have resulted in relevant studies being overlooked. The exclusion of review papers was intended to maintain the focus on original research, but this choice may also have limited the synthesis of broader methodological perspectives and state-of-the-art summaries. Consequently, while the applied methodology provides a rigorous and transparent dataset for analysis, the findings should be interpreted with these methodological constraints in mind.
3 Results and discussion
Scientific publications related to the optimization and mathematical modeling of ground source heat pumps (GSHP) over the past decade were reviewed. As previously discussed in an earlier chapter, two separate searches were performed, covering 2138 items for 'optimization' and 2019 items for 'mathematical modeling.' Review articles were excluded from the search criteria and thus were not considered in the analysis.
The analysis revealed significant overlap between the searched topics, suggesting that mathematical modeling and optimization play crucial roles in the development of ground source heat pumps. The analysis highlighted that these research areas are closely interconnected, with most publications addressing both topics.
The analysis indicates significant scientific interest in the optimization and mathematical modeling of ground source heat pumps. This trend reflects an increasing recognition of the importance of these methods in enhancing the efficiency of heat pump systems and reducing energy consumption. Furthermore, the frequent co-occurrence of the two themes in publications highlights that optimization and modeling are complementary approaches, whose combined application can further improve the performance and efficiency of heat pump systems.
The following subsections provide detailed insights into the research on optimization and mathematical modeling of ground source heat pumps, highlighting the significance of institutions, documents, and keywords that are crucial in these fields. The examination of optimization research will focus on innovative approaches and techniques that contribute to increasing the efficiency of heat pump systems, while the section on mathematical modeling will explore aspects of the application and development of various models. The analysis will particularly emphasize those keywords and topics that frequently appear in the literature.
3.1 Institution citation analysis
The citation analysis of institutional networks, which underpin the research activities of the scientific community, offers an essential methodology for identifying the leading organizations in a specific field and the interactions between them, [27]. This approach not only reveals the dominance of the involved institutions but also outlines the complex structures of scientific collaborations and relationships that are crucial for the dissemination of scientific knowledge and the generation of new theories, [28].
Institutional analysis was conducted using the 'citation' method, applying a minimum threshold of three documents per organization. For mathematical modeling, the 2019 publication listed 2419 institutions, which were narrowed down to 366 based on the applied criterion. Figure 2 illustrates the network of scientific communities involved in the mathematical modeling of GSHP systems.

Fig. 2. Institutional Networks Involved in the Mathematical Modeling of GSHP Systems Over the Past Decade
The filtered results were ranked according to the institutions with the most citations, as shown in Table 1. Notably, the University of Padua stands out with 1295 citations and 62 publications, followed by China's Tsinghua University with 1135 citations and 29 publications. It is significant that nine of the institutions with the most citation points are located in China, reflecting the growing global significance of the country's scientific research activities.
In addition to the number of documents and citations, VOSviewer also calculates the Total Link Strength (TLS), which represents the cumulative strength of an institution’s connections within the collaboration or citation network. A higher TLS value indicates that the institution is more strongly connected to others through co-authorships, co-citations, or bibliographic coupling. This metric therefore provides additional insight into the role and influence of the institution within the overall research network.
Table 1. Contains the result of comparing in pairs with the final Ranking of Leading Institutions in Mathematical Modeling of GSHP Systems
|
Rank |
Organization |
Country |
Documents |
Citations |
Total link strength |
|
1 |
University of Padua |
Italy |
62 |
1295 |
233 |
|
2 |
Tsinghua University |
China |
29 |
1135 |
146 |
|
3 |
Hunan University |
China |
35 |
1094 |
121 |
|
4 |
Huazhong University of Science and Technology |
China |
32 |
942 |
98 |
|
5 |
Xi'an Jiaotong University |
China |
30 |
934 |
153 |
|
6 |
Aalto University |
Finland |
25 |
756 |
23 |
|
7 |
China Academy of Building Research |
China |
21 |
691 |
104 |
|
8 |
North China Electric Power University |
China |
10 |
654 |
80 |
|
9 |
Tianjin University |
China |
18 |
618 |
20 |
|
10 |
Ryerson University |
Canada |
18 |
597 |
56 |
|
11 |
Dalian University of Technology |
China |
13 |
504 |
68 |
|
12 |
University of Tehran |
Iran |
14 |
467 |
52 |
|
13 |
Southeast University |
Bangladesh |
18 |
427 |
81 |
|
14 |
Changsha University of Science and Technology |
China |
8 |
421 |
38 |
|
15 |
The University of Melbourne |
Australia |
18 |
409 |
60 |
The research filtering results on GSHP system optimization over the past decade produced 2138 publications, associated with 2653 institutions. As in the case of mathematical modeling, this analysis was conducted using the 'citation' method, applying a minimum threshold of three documents per organization. The University of Padua occupies a leading position in optimization research as well, with 61 documents and 1282 citations, followed by Tsinghua University with 1135 citations and 29 publications. Table 2 shows the ranking of leading institutions, also ranked by the highest number of citations.
Table 2. Ranking of Leading Institutions in Mathematical Modeling of GSHP Systems
|
Rank |
Organization |
Country |
Documents |
Citations |
Total link strength |
|
1 |
University of Padua |
Italy |
61 |
1282 |
264 |
|
2 |
Tsinghua University |
China |
29 |
1135 |
198 |
|
3 |
Hunan University |
China |
34 |
1090 |
194 |
|
4 |
Huazhong University of Science and Technology |
China |
40 |
1029 |
182 |
|
5 |
Aalto University |
Finland |
36 |
984 |
36 |
|
6 |
Xi'an Jiaotong University |
China |
29 |
963 |
198 |
|
7 |
Tianjin University |
China |
26 |
819 |
116 |
|
8 |
China Academy of Building Research |
China |
26 |
789 |
140 |
|
9 |
North China Electric Power University |
China |
12 |
682 |
139 |
|
10 |
Ryerson University |
Canada |
12 |
533 |
60 |
|
11 |
The University of Melbourne |
Australia |
23 |
515 |
104 |
|
12 |
KTH Royal Institute of Technology |
Sweden |
18 |
496 |
52 |
|
13 |
Dalian University of Technology |
China |
9 |
486 |
166 |
|
14 |
Technical University of Denmark |
Denmark |
20 |
425 |
71 |
|
15 |
University of Tehran |
Iran |
10 |
418 |
38 |
During the period studied, several prominent institutions actively participated in the research on mathematical modeling and optimization of Ground Source Heat Pump (GSHP) systems. Based on the analysis, the University of Padua in Italy and Tsinghua University in China stand out as the most active institutions. Both universities generated numerous publications in this area, which have been widely cited within the scientific community and established strong citation networks with other research institutions. Additionally, significant activity was also observed at Hunan University, also located in China. These institutions play a central role not only in the technological development of GSHP systems but also in the dissemination of new scientific knowledge and the promotion of international collaborations. (RQ1) The analysis of the networks indicated that these institutions often collaborate with other research centers and universities around the world, thus facilitating the widespread dissemination of scientific knowledge.
These findings highlight the concentration of GSHP-related research within a limited number of leading institutions. The strong presence of European universities, such as the University of Padua, underlines the long-standing tradition of thermal system research in Europe, while the dominance of Chinese institutions reflects the growing strategic emphasis on renewable energy technologies in Asia. This dual leadership indicates a shift in the global research landscape, where both regions may play a decisive role in setting future standards for GSHP system modeling and optimization. The relative underrepresentation of North American institutions suggests potential for increased collaboration and knowledge transfer across continents.
3.2 Documents citation analysis
This approach focuses on achieving a deeper understanding of the scientific discourse by enabling the identification of key publications that play a defining role in the development of a specific scientific field, [29]. The analysis highlights the most frequently cited documents, which often present fundamental theories, methodologies, or results, and thus serve as cornerstones for further research, [30].
Moreover, citation analysis highlights long-term trends and thematic shifts within the field. It not only facilitates the identification of current research directions but also reveals the dynamics of development and changes in the interests of the scientific community, [31]. This type of analysis further enables the identification of potentially under-explored areas that may provide new research opportunities, [32].
The document analysis was carried out using the citation method, initially yielding 2019 publications in the field of GSHP systems' mathematical modeling. Applying a minimum citation threshold of five reduced this number to 1385 publications. Figure 4 presents the visualization network derived from the citation analysis of the documents.

Fig. 3. Network of Publications on the Mathematical Modeling of GSHP Systems Over the Past 10 Years
The ranking of the publications is shown in Table 3, which is sorted according to the documents with the most citations.
Table 3. Ranking of Publications on the Mathematical Modeling and Optimizing of GSHP Systems Based on Citation Count
|
Rank |
Document |
Journal |
Citations |
Links |
Reference |
|
1 |
Esen (2017) |
Journal of Experimental & Theoretical Artificial Intelligence |
304 |
12 |
[33] |
|
2 |
Cai (2014) |
Applied Energy |
238 |
0 |
[34] |
|
3 |
Liu (2017) |
Renewable Energy |
181 |
22 |
[35] |
|
4 |
Calise (2016) |
Energy Conversion and Management |
169 |
1 |
[36] |
|
5 |
Wang (2017) |
Energy Conversion and Management |
151 |
7 |
[37] |
|
6 |
Holmberg (2016b) |
Renewable Energy |
151 |
11 |
[38] |
|
7 |
Wu (2014) |
Applied Energy |
147 |
2 |
[39] |
|
8 |
Ren (2019) |
Energy Conversion and Management |
140 |
4 |
[40] |
|
9 |
Batini (2015) |
Applied Thermal Engineering |
137 |
6 |
[41] |
|
10 |
You (2016) |
Applied Energy |
135 |
28 |
[42] |
|
11 |
Hein (2016) |
Applied Thermal Engineering |
135 |
16 |
[43] |
|
12 |
Emmi (2015) |
Energy Conversion and Management |
130 |
23 |
[44] |
|
13 |
Guo (2018) |
Applied Energy |
129 |
0 |
[45] |
|
14 |
Zhang (2019a) |
Energy Conversion and Management |
127 |
1 |
[46] |
|
15 |
Afram (2015a) |
Applied Energy |
123 |
1 |
[47] |
The search on the optimization of Ground Source Heat Pump (GSHP) systems produced 2138 entries. Applying a minimum citation threshold of five during the evaluation reduced this number to 1396 publications.
A comprehensive analysis was conducted on the connections between research results related to the mathematical modeling and optimization of Ground Source Heat Pump (GSHP) systems, revealing that these fields are closely intertwined and mutually reinforcing. The most prominent publication in terms of citations was by Esen et al. [33], which received 304 citations. This study assessed the efficiency of spiral-type ground heat exchangers using artificial intelligence, particularly focusing on comparing the performance of solar-powered ground heat pump systems in horizontal and vertical configurations. The research examined the use of ANN (Artificial Neural Network) and ANFIS (Adaptive Neuro-Fuzzy Inference Systems) modeling techniques. The performance comparison between the models showed that the ANFIS model was more effective based on higher CRR (Correct Regression Rate) and R² (Coefficient of Multiple Determination) values, especially in hybrid learning algorithms. The study demonstrated that the modeling techniques applied are generally applicable to other nonlinear systems, thus providing a universal approach to analyzing similar systems.
Significant references also include the research by Cai et al. [34], which received 238 citations and improved the diagnostic processes of heat pump systems through the incorporation of Bayesian networks. The study emphasized improvements in diagnostic processes in the presence of multiple simultaneous faults, where the two-layer network structure allowed the integration of sensor data and human observations.
Liu et al. [35], focused on hybrid heat pump systems used in cold climatic zones, while Ren et al. [40], explored the possibilities of improving energy efficiency, cost-effectiveness, and reducing environmental impact through the integration of solar, geothermal, and natural gas energy sources. The works of Wang et al. [37], and Holmberg et al. [37], highlighted technological advancements and simulation techniques, particularly in deep drilling solutions, where significant improvements in heat transfer characteristics and system performance were achieved, opening new possibilities for enhancing geothermal energy efficiency.
Publication trends over the past decade show significant changes, reflecting shifts in global energy policy and technological developments. An increasing number of studies are focusing on the optimization and efficiency enhancement of GSHP systems, as evidenced by the thematic content and growing number of articles in journals. There is a rise particularly in new modeling techniques, energy efficiency improvements, and the integration of renewable energy sources. Additionally, it is observable that with the expansion of innovation and application opportunities, the dynamics of publication are also changing: researchers and journals are responding more quickly to the latest trends and challenges due to the rapidly changing technological and market environment. Research articles are increasingly addressing interdisciplinary topics, blending engineering, environmental science, and economic aspects within the context of GSHP systems. (RQ2)
The analysis of the most cited publications reveals not only the relevance of traditional thermodynamic and heat transfer models but also the increasing importance of interdisciplinary approaches. Highly cited works involving machine learning techniques, hybrid renewable integration, and long-term performance assessment suggest that the scientific community is moving towards more advanced and comprehensive modeling strategies. This trend reflects the recognition that GSHP systems cannot be optimized in isolation but must be understood within broader energy system frameworks, incorporating environmental, economic, and policy dimensions.
3.3 Keyword co-occurrences analysis
The analysis of the research findings was conducted using the widely applied 'Co-occurrence' method, which identifies relationships between keywords based on their frequency and relevance. This method examines the co-occurrence of keywords within the analyzed documents, thereby supporting the determination of their associative measure, [48,49]. In this study, a threshold of five was applied for the 'Minimum number of occurrences of a keyword' parameter, ensuring that only keywords appearing at least five times in the database were included in the analysis.
"For mathematical modeling, 8,514 keywords were extracted from the studies and subsequently reduced to 614 relevant terms through data consolidation and concept merging. The analysis of these keywords allowed for the formation of several thematic groups, as illustrated in Figure 4. In this visualization, the keywords are distinguished by different colors, representing the individual groups.
The first group is led by the keyword 'performance' (purple), closely associated with concepts like 'design', 'feasibility', 'energy analysis', 'exergonoeconomic analysis', and 'exchanger'. The second group (red) encompasses the keyword 'simulation', which includes terms like 'thermal performance', 'short-term and long-term performance', as well as 'numerical and analytical simulation' and 'model'. In the third group (green), the keyword 'exchangers' is central, under which fall 'greenhouse', 'renewable energy', 'performance analysis', 'hybrid', and 'environmental impact'. The fourth group (blue) is led by the keyword 'model', which includes concepts like 'operation', 'COP', 'dynamic simulation', 'numerical and analytical simulation'. Finally, in the fifth group (yellow), the keyword 'optimization' is found, complemented by 'exergy efficiency', 'economic analysis', 'optimal design', 'thermodynamic analysis', and 'performance evolution'.

Fig. 4. Visual Network of Keywords Commonly Used in Research on Mathematical Modeling of GSHP Systems from 2014 to 2024
Table 4 highlights the most frequently occurring keywords in the total 2019 publications and their total link strength, which represents the cumulative measure showing how often a particular item appears together with other items in the examined dataset.
Table 4. Most Common Keywords in Research on Mathematical Modeling of GSHP Systems
|
Rank |
Keyword |
Occurences |
Total link strength |
|
1 |
Performance |
544 |
2668 |
|
2 |
Ground source heat pump |
418 |
1961 |
|
3 |
Simulation |
332 |
1972 |
|
4 |
Optimization |
306 |
1711 |
|
5 |
Model |
284 |
1641 |
|
6 |
Energy |
282 |
1367 |
|
7 |
Design |
254 |
1443 |
|
8 |
Systems |
249 |
1200 |
|
9 |
System |
235 |
1189 |
|
10 |
Heat pump |
158 |
698 |
The optimization of GSHP (Ground Source Heat Pump) systems was investigated using a methodology similar to that applied in the mathematical modeling section. The analysis considered a database containing 9,441 keywords extracted from 2,138 scientific journals. Following data cleaning and concept merging, this number was reduced to 647 keywords. Their distribution and categorization are presented in Figure 8.
Based on the visualization presented in Figure 5, the keywords can be grouped into five different categories. The first group (red) is dominated by the keyword 'optimization', closely linked with 'performance analysis', 'exergy analysis', 'thermodynamic analysis', and 'performance evaluation'. The second group (purple) is centered around the keyword 'design', which includes the concepts of 'sensitivity analysis' and 'life-cycle assessment'. The third group (yellow) highlights the keyword 'performance', associated with the terms 'artificial neural networks', 'methodology', 'COP', and 'greenhouse'. In the fourth group (blue), 'simulation' leads, under which fall 'numerical and analytical simulation', 'model', 'neural-networks', 'sustainability', as well as 'line and cylindrical source model'. The fifth and final group (green) focuses on the keyword 'exchanger', connected to 'energy analysis', 'operation', 'hybrid ground source heat pump', 'in situ optimization methodology', and 'multiobjective optimization'.

Fig. 5. Visual Network of Commonly Used Keywords in Research on Optimization of GSHP Systems, 2014-2024
A summary of the most frequent keywords is contained in Table 5.
Table 5. Most Common Keywords in Research on Optimization of GSHP Systems
|
Rank |
Keyword |
Occurences |
Total link strength |
|
1 |
Performance |
550 |
2708 |
|
2 |
Ground source heat pump |
418 |
2010 |
|
3 |
Simulation |
331 |
1979 |
|
4 |
Optimization |
318 |
1767 |
|
5 |
Model |
290 |
1663 |
|
6 |
Energy |
282 |
1373 |
|
7 |
Design |
259 |
1454 |
|
8 |
Systems |
254 |
1227 |
|
9 |
System |
242 |
1220 |
|
10 |
Exchangers |
153 |
890 |
The analysis of the scientific publications' keywords revealed that the research focuses on energy efficiency, sustainability, and optimization strategies. Frequently occurring keywords such as "geothermal energy," "heat pump," and "energy efficiency" underscore that improving the energy performance of systems is a priority for the scientific community. Additionally, the common mention of the keyword "sustainability" indicates that researchers place significant emphasis on minimizing environmental impacts and harnessing synergies with renewable energy sources. The development of complex mathematical models and algorithms is underway to reduce energy consumption and enhance system efficiency, enabling more precise control of systems and optimization of operational costs. The keyword analysis confirms that research related to GSHP systems primarily focuses on enhancing energy efficiency, reducing environmental impact, and optimizing system operations. (RQ3)
The dominance of keywords such as “performance”, “optimization”, and “simulation” indicates that current research efforts are strongly oriented towards improving system efficiency and operational reliability. However, the relatively lower frequency of terms related to environmental impacts, user behavior, or long-term sustainability suggests that these aspects remain underexplored in the literature. This imbalance highlights a research gap that could be addressed in future studies by integrating technical optimization with environmental and socio-economic perspectives. By doing so, the scientific community can ensure that GSHP research contributes more comprehensively to the goals of sustainable energy transitions.
3.4 Future Challenges
Research on the development and optimization of GSHP (Geothermal Source Heat Pump) systems reveals several challenges and open questions directly related to improving the systems' efficiency, environmental sustainability, and economic feasibility.
Efficiency Improvement: A major challenge is further enhancing the efficiency of GSHP systems. Questions arise regarding the optimization of the systems, such as what technological advancements are necessary to improve heat transfer processes, and how to fully exploit the system's performance under various environmental and operational conditions.
Reducing Environmental Impacts: Minimizing the environmental footprint of GSHP systems is also a central issue. It's important to understand how to reduce the environmental impacts of land use and how to make the systems greener, for example, by using natural refrigerants.
Economic Feasibility: Enhancing the economic appeal of GSHP systems is crucial for promoting broader application. Open questions include reducing startup costs, optimizing operational costs, and ensuring long-term returns.
Technological and Market Integration: As the demand for renewable energy sources grows, integrating GSHP technologies into existing energy systems and infrastructures becomes increasingly important. Key questions arise concerning the scalability of the systems, the possibilities for integration into existing buildings, and market barriers.
These challenges and open questions fundamentally influence the future development directions and research priorities of GSHP technologies. Both researchers and industry players need to address these issues to promote wider adoption of the technology and more efficient use of sustainable energy sources. (RQ4)
The thermal efficiency of GSHP systems is closely related to the depth and arrangement of the probes. Previous research has shown that as the depth of the probe increases, so does the ground temperature, which potentially allows for higher heat energy extraction. In this context, depth optimization plays a crucial role in maximizing system performance. Modeling the cylindrically symmetric heat conduction processes occurring around the probe is fundamental for understanding the heat transfer mechanisms that occur between the ground and the heat pump, [10, 50,51,52]. However, heat losses may also occur on the U-shaped probe's return leg, which can reduce the overall efficiency of the system. These losses occur on the backward part of the probes, where the ground temperature decreases as it approaches the surface, thereby lowering the temperature of the transported fluid. This process can significantly affect the performance of heat pump systems, as the efficiency of heat energy extraction decreases due to temperature gradients. During depth optimization, it is crucial to consider the depth of the ground probe and the ground temperature conditions. The design process must determine the optimal depth that minimizes heat losses while maximizing heat extraction opportunities. Future research will address the effects of depth optimization on the efficiency of GSHP systems and aim to establish a modeling framework capable of accurately predicting the impact of different depth settings.
This approach ensures that while maximizing the efficiency of ground source heat pumps, the system's economic and environmental sustainability is also optimized. Depth optimization is thus of fundamental importance in the development of GSHP systems, as it directly affects the systems' energy management efficiency and long-term sustainability.
4 Conclusions
This work provides a comprehensive analysis of scientific research on ground source heat pump (GSHP) systems, with particular emphasis on mathematical modeling and optimization processes. Our analysis clearly demonstrates that mathematical models are crucial for enhancing the performance of GSHP systems, thereby improving system efficiency, energy management, and environmental sustainability. The research conducted by the University of Padua in Italy and Tsinghua University in China has significantly contributed to expanding scientific knowledge and developing new modeling and optimization techniques. These advancements are pivotal in shaping the future applications of GSHP systems.
Further development of GSHP technology is essential for increasing the sustainability of global energy systems and achieving energy conservation goals. The results of the study indicate that enhanced mathematical modeling and more advanced optimization approaches, including deep optimization techniques, are indispensable for advancing the environmentally sustainable and cost-effective application of the technology. Therefore, the industrial and scientific communities must continuously collaborate in the areas of research and development to maximize the potential of this technology in supporting the energy transition.
In conclusion, the insights provided by these analyses are valuable not only to the academic world but also to decision-makers, industry stakeholders, and the broader society. They inform about the current state and future possibilities of GSHP technologies, underscoring the need for future research and technological developments to focus on system integration, deep optimization for performance improvement, further enhancement of energy efficiency, and overcoming market barriers.
Acknowledgements
This research was not funded by any grant.
References
- Gura, K.S., Kokthi, E., Kelemen-Erdős, A. (2021). Circular pathways influential factor in Albania through green products approximation. Acta Polytechnica Hungarica, 18, 229–249. https://doi.org/10.12700/APH.18.11.2021.11.13
- Kelemen-Erdős, A. (2012). Sustainable public transport: A Central European study. Periodica Polytechnica Social and Management Sciences, 20(2), 81–90. https://doi.org/10.3311/pp.so.2012-2.03
- European Commission. Energy efficiency directive. Available at: https://energy.ec.europa.eu/topics/energy-efficiency/energy-efficiency-targets-directive-and-rules/energy-efficiency-directive_hu?etrans=hu [Accessed: 08.12.2023]
- Garbai, L., Méhes, Sz. (2008). The amount of extractable heat with single U-tube in the function of time. Periodica Polytechnica Mechanical Engineering, 52(2), 49–56. https://doi.org/10.3311/pp.me.2008-2.02
- Garbai, L., Méhes, Sz. (2008). Heat capacity of vertical ground heat exchangers with single U-tube installation in the function of time. WSEAS Transactions on Heat and Mass Transfer, 3(3), 177–186.
- Hepbasli, A. (2003). Experimental study of a closed loop vertical ground source heat pump system. Fuel and Energy Abstracts, 44, 254. https://doi.org/10.1016/S0196-8904(02)00073-0
- Enriquez, J. D. B. (2025). Design of a cooling system from ground source heat pump. Journal of Applied Engineering Science, 24(1), 1–8. https://doi.org/10.5937/jaes0-46295
- Chua, K.J., Chou, S.K., Yang, W.M. (2009). Advances in heat pump systems: A review. Applied Energy, 87, 3611–3624.
- Hwang, Y., Lee, J.K., Jeong, Y.M., Koo, K.M., Lee, D.H., Kim, I.K., Jin, S.W., Kim, S.H. (2009). Cooling performance of a vertical ground-coupled heat pump system installed in a school building. Renewable Energy, 34, 578–582. https://doi.org/10.1016/j.renene.2008.05.042
- Yavuzturk, C. (1999). Modeling of vertical ground loop heat exchangers for ground source heat pump systems. PhD thesis, Oklahoma State University, USA.
- Nyers, J., Nyers, A., Eördöghné, M.M., Pek, Z. (2019). Local energy optimum of warm water loop in the heat pump heating system. INES 2019: IEEE 23rd International Conference on Intelligent Engineering Systems, 171–174. https://doi.org/10.1109/INES46365.2019.9109481
- Pek, Z., Nyers, A., Nyers, J. (2021). Determination of COP maximum of cold water loop of heat pump heating system by means of numerical-graphical optimization procedure. Thermal Science, 26(6A), 4257–4269. https://doi.org/10.2298/TSCI200131104P
- Ingersoll, L.R., Zobel, O.J., Ingersoll, A.C. (1955). Heat conduction with engineering, geological, and other applications. Physics Today, 8, 17.
- Ingersoll, L., Adler, F., Plass, H., Ingersoll, A. (1950). Theory of earth heat exchangers for the heat pump. ASHVE Transactions, 56, 167–188.
- Carslaw, H.S., Jaeger, J.C. (1959). Conduction of heat in solids. 2nd ed. Oxford: Clarendon Press.
- Ahmadi, M.H., Ahmadi, M.A., Sadaghiani, M.S., Ghazvini, M., Shahriar, S., Alhuyi Nazari, M. (2018). Ground source heat pump carbon emissions and ground-source heat pump systems for heating and cooling of buildings: A review. Environmental Progress & Sustainable Energy, 37, 1241–1265. https://doi.org/10.1002/ep.12802
- European Committee for Standardization. (2013). EN 14825: Air conditioners, liquid chilling packages and heat pumps, with electrically driven compressors, for space heating and cooling testing and rating at part load conditions and calculation of seasonal performance. Brussels: CEN.
- Sanner, B., Karytsas, C., Mendrinos, D., Rybach, L. (2003). Current status of ground source heat pumps and underground thermal energy storage in Europe. Geothermics, 32(4–6), 579–588. https://doi.org/10.1016/S0375-6505(03)00060-9
- Petersen, S., Hauge, B., McCartney, J., Philp, R. (2014). An analysis of the factors affecting hybrid ground-source heat pump installation potential in North America. Renewable Energy, 72, 1–10. https://doi.org/10.1016/j.renene.2014.06.022
- Lund, J.W., Sanner, B., Rybach, L., Curtis, R., Hellström, G. (2004). Geothermal (ground-source) heat pumps: A world overview. Geothermics, 33(4), 409–424.
- Xu, P., Spitler, J.D., Rees, S.J. (2016). A review of heat pump water heating systems. Renewable and Sustainable Energy Reviews, 53, 547–557. https://doi.org/10.1016/j.rser.2008.08.002
- Clarivate Analytics PLC. Web of Science. Available at: https://www.webofscience.com/ [Accessed: 20.03.2024]
- VOSviewer. Visualizing scientific landscapes. Available at: https://www.vosviewer.com/ [Accessed: 20.03.2024]
- Chen, C. (2016). CiteSpace: A practical guide for mapping scientific literature. Hauppauge, NY: Nova Science Publishers.
- Van Eck, N.J., Waltman, L. (2010). Software survey: VOSviewer, a computer program for bibliometric mapping. Scientometrics, 84(2), 523–538. https://doi.org/10.1007/s11192-009-0146-3
- Van Eck, N.J., Waltman, L. (2023). Manual for VOSviewer Version 1.6.20. CWTS Meaningful Metrics, Universiteit Leiden.
- Glänzel, W., Schubert, A. (2005). Analysing scientific networks through co-authorship. In Moed, H.F., Glänzel, W., Schmoch, U. (Eds.), Handbook of Quantitative Science and Technology Research (pp. 257–276). Springer. https://doi.org/10.1007/1-4020-2755-9_12
- Börner, K., Contractor, N., Falk-Krzesinski, H.J., Fiore, S.M., Hall, K.L., Keyton, J., Spring, B., Stokols, D., Trochim, W., Uzzi, B. (2010). A multi-level systems perspective for the science of team science. Science Translational Medicine, 2(49), 49cm24. https://doi.org/10.1126/scitranslmed.3001399
- Garfield, E. (1979). Citation indexing: Its theory and application in science, technology, and humanities. New York: Wiley.
- Moed, H.F. (2005). Citation analysis in research evaluation. Dordrecht: Springer.
- Börner, K., Chen, C., Boyack, K.W. (2003). Visualizing knowledge domains. In Cronin, B. (Ed.), Annual Review of Information Science and Technology, 37, 179–255. https://doi.org/10.1002/aris.1440370106
- Leydesdorff, L., Rafols, I. (2009). A global map of science based on the ISI subject categories. Journal of the American Society for Information Science and Technology, 60(2), 348–362. https://doi.org/10.1002/asi.20967
- Esen, H., Esen, M., Ozsolak, O. (2017). Modelling and experimental performance analysis of solar-assisted ground source heat pump system. Journal of Experimental & Theoretical Artificial Intelligence, 29, 1–15. https://doi.org/10.1080/0952813X.2015.1056242
- Cai, B., Liu, Y., Fan, Q., Zhang, Y., Liu, Z., Yu, S., Ji, R. (2014). Multi-source information fusion based fault diagnosis of ground-source heat pump using Bayesian network. Applied Energy, 114, 1–9. https://doi.org/10.1016/j.apenergy.2013.09.043
- Liu, Z., Xu, W., Zhai, X., Qian, C., Chen, X. (2017). Feasibility and performance study of the hybrid ground-source heat pump system for one office building in Chinese heating dominated areas. Renewable Energy, 101, 1131–1140. https://doi.org/10.1016/j.renene.2016.10.006
- Calise, F., Dentice d’Accadia, M., Macaluso, A., Piacentino, A., Vanoli, L. (2016). Exergetic and exergoeconomic analysis of a novel hybrid solar–geothermal polygeneration system producing energy and water. Energy Conversion and Management, 115, 200–220. https://doi.org/10.1016/j.enconman.2016.02.029
- Wang, Z., Wang, F., Liu, J., Ma, Z., Han, E., Song, M. (2017). Field test and numerical investigation on the heat transfer characteristics and optimal design of the heat exchangers of a deep borehole ground source heat pump system. Energy Conversion and Management, 153, 603–615. https://doi.org/10.1016/j.enconman.2017.10.038
- Holmberg, H., Acuña, J., Næss, E., Sønju, O.K. (2016). Thermal evaluation of coaxial deep borehole heat exchangers. Renewable Energy, 97, 65–76. https://doi.org/10.1016/j.renene.2016.05.048
- Wu, W., Wang, B., Shi, W., Li, X. (2014). Absorption heating technologies: A review and perspective. Applied Energy, 130, 51–71. https://doi.org/10.1016/j.apenergy.2014.05.027
- Ren, F., Wang, J., Zhu, S., Chen, Y. (2019). Multi-objective optimization of combined cooling, heating and power system integrated with solar and geothermal energies. Energy Conversion and Management, 197, 111866. https://doi.org/10.1016/j.enconman.2019.111866
- Batini, N., Rotta Loria, A.F., Conti, P., Testi, D., Grassi, W., Laloui, L. (2015). Energy and geotechnical behaviour of energy piles for different design solutions. Applied Thermal Engineering, 86, 199–213. https://doi.org/10.1016/j.applthermaleng.2015.04.050
- You, T., Wu, W., Shi, W., Wang, B., Li, X. (2016). An overview of the problems and solutions of soil thermal imbalance of ground-coupled heat pumps in cold regions. Applied Energy, 177, 515–536. https://doi.org/10.1016/j.apenergy.2016.05.115
- Hein, P., Kolditz, O., Görke, U.J., Bucher, A., Shao, H. (2016). A numerical study on the sustainability and efficiency of borehole heat exchanger coupled ground source heat pump systems. Applied Thermal Engineering, 100, 421–433. https://doi.org/10.1016/j.applthermaleng.2016.02.039
- Emmi, G., Zarrella, A., De Carli, M., Galgaro, A. (2015). An analysis of solar assisted ground source heat pumps in cold climates. Energy Conversion and Management, 106, 660–675. https://doi.org/10.1016/j.enconman.2015.10.016
- Guo, Y., Wang, J., Chen, H., Li, G., Liu, J., Xu, C., Huang, R., Huang, Y. (2018). Machine learning-based thermal response time ahead energy demand prediction for building heating systems. Applied Energy, 221, 16–27. https://doi.org/10.1016/j.apenergy.2018.03.125
- Zhang, X., Zeng, R., Deng, Q., Gu, X., Liu, H., He, Y., Mu, K., Liu, X., Tian, H., Li, H. (2019). Energy, exergy and economic analysis of biomass and geothermal energy based CCHP system integrated with compressed air energy storage (CAES). Energy Conversion and Management, 199, 111953. https://doi.org/10.1016/j.enconman.2019.111953
- Afram, A., Janabi-Sharifi, F. (2015). Gray-box modeling and validation of residential HVAC system for control system design. Applied Energy, 137, 134–150. https://doi.org/10.1016/j.apenergy.2014.10.026
- Duan, P.L., Cao, Y.Y., Wang, Y.Q., Yin, P. (2022). Bibliometric analysis of coastal and marine tourism research from 1990 to 2020. Journal of Coastal Research, 38(1), 229–240. https://doi.org/10.2112/jcoastres-d-20-00171.1
- Duan, P.L., Wang, Y.Q., Yin, P. (2020). Remote sensing applications in monitoring of protected areas: A bibliometric analysis. Remote Sensing, 12(5), 18. https://doi.org/10.3390/rs12050772
- Kavanaugh, S. (1985). Simulation and experimental verification of vertical ground coupled heat pump systems. PhD dissertation, Oklahoma State University, Oklahoma
- Yavuzturk, C., Spitler, J. (1999). A short time step response factor model for vertical ground loop heat exchangers. ASHRAE Transactions, 105, 1–10.
- Zeng, H., Diao, N., Fang, Z. (2003). Heat transfer analysis of boreholes in vertical ground heat exchangers. International Journal of Heat and Mass Transfer, 46(14), 4467–4481. https://doi.org/10.1016/S0017-9310(03)00270-9
Conflict of Interest Statement
The authors declare that they have no known competing financial interests or personal relationships that could have appeared to influence the work reported in this paper.
Author Contributions
Data Availability Statement
The datasets are generated or analyzed during this study are available from the corresponding author on reasonable request.
Supplementary Materials
There are no supplementary materials to include.